当前位置:
家具网>
家具新闻>
行业热点>
详情
手机版最新留言:
使用手机微信“扫一扫”功能,扫描以下二维码,即可将本文分享到“朋友圈”中。
2024-07-01 编辑:中国家具网 来源:网络 浏览数:7237
根据《乐从镇人民政府关于印发乐从镇促进企业提质增量发展扶持办法的通知》(乐府发〔2021〕22号)要求
各有关行业商(协)会、企业:
根据《乐从镇人民政府关于印发乐从镇促进企业提质增量发展扶持办法的通知》(乐府发〔2021〕22号)要求,现组织申报2022年度乐从镇促进企业提质增量发展扶持资金(开拓市场部分),有关事项通知如下:
(一)在乐从镇注册并依法诚信经营的独立法人;
(二)注册地、经营地、纳税地须在乐从镇范围内;
(三)申报单位当年度无未处置的违法违规经营行为、无重大安全责任事故;
(四)申报单位及其法人代表无列入失信被执行人名单。
(五)参加境外展览(展示)会的企业,应依法取得进出口经营资格或依法办理对外贸易经营者备案登记。
对企业及行业商(协)会参加在境内外专业展览中心(展馆)举办的展览(展示)会所支付的包括展位费、参展人员团费(每个展位按不超过2名参展人员计算)、装修费、展品运输费等给予一定标准的支持。
(一)企业参加境外展览(展示)会
对2022年1月1日-12月31日期间,企业参加境外展览(展示)会的,分区域给予支持,参展企业参展费最高不超过以下标准。

(二)企业参加境内展览(展示)会
对2022年1月1日-12月31日期间,企业参加境内重点展览(展示)会的,按企业类型给予支持,参展企业参展费最高不超过以下标准。

(三)镇级行业商(协)会参加国内外展览(展示)会
对2022年1月1日-12月31日期间,镇级行业商(协)会参加国内外展览(展示)会,对外推介宣传我镇国家级行业区域品牌(产业集群)的,每个行业商(协)会每个展会扶持10万元,同一个行业商(协)会同一年度内最多扶持2次参展推介活动。
(四)其他说明
上述所列最高扶持限额并非扶持的最终标准,最终实际扶持标准需根据我镇本年度专项资金额度与项目申报情况确定。企业或行业商(协)会在同一展览项目取得的扶持(含中央、省、市各级财政支持)不超过其实际支出总额。
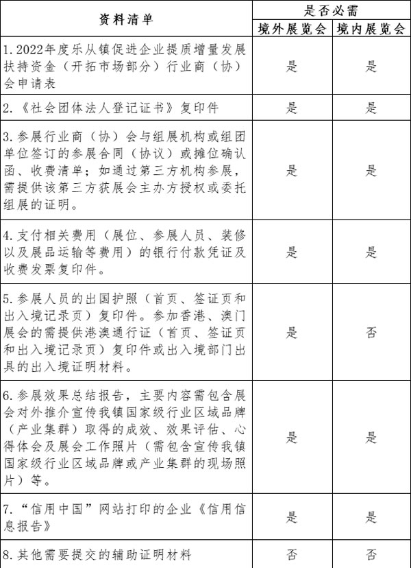
(一)企业申报材料

(二)行业商(协)会申报材料

(一)网上申报:申请企业及行业商(协)会于2023年8月31日前登录佛山市政府扶持企业资金综合服务平台进行申报,逾期平台不能再进行申报资料录入。平台操作介绍详见附件2,或登陆平台首页“使用帮助”,可查看各项指引。
平台网址:
https://fsfczj.foshan.gov.cn/#/home
(二)纸质资料提交:申报资料待网上审核通过后方可下载打印,一式一份,每页加盖申请单位公章,按顺序装订成册,提交至镇经发办,纸质资料提交截止时间为2023年9月15日下午下班前。
(三)提交地址:佛山市顺德区乐从镇人民政府(乐从镇新马路A5号)6楼606室;联系人:冯小姐,28338862;陈小姐,28331647。
05注意事项(一)申报单位提交的材料如为外文,请一并将主要内容作中文翻译注释,装订附后。
(二)乐从镇经济发展办公室作为资金管理部门可根据需要验证原件。
(三)使用专项资金的企业及行业商(协)会应按有关财务规定做好账务处理。
(四)申报单位在专项资金管理、使用过程中存在违法违纪、弄虚作假或重复申领行为的,依法追回财政专项资金,五年内取消其申报专项资金资格,并向社会公开其不守信用信息;涉嫌犯罪的责任人员,依法移送司法机关追究刑事责任。
佛山市顺德区乐从镇经济发展办公室
2023年7月28日
附件:
1.乐从镇人民政府关于印发乐从镇促进企业提质增量发展扶持办法的通知》(乐府发〔2021〕22号);
2.佛山扶持通企业使用手册。

扫码下载
想了解这个项目,请联系我!
我想加盟,请将项目的资料发给我。
请问我所在地区有加盟商了吗?
想了解此项目的加盟流程,请联系我!
请问加盟此项目需投资多少钱?
版权与免责声明:
凡未注明稿件来源的内容均为转稿或由企业用户注册发布,本网转载出于传递更多信息的目的,如转稿涉及版权问题,请作者联系我们处理。我们对页面中展示内容的真实性、准确性和合法性均不承担任何法律责任。
如内容信息对您产生影响,请及时联系我们修改或删除。
15811192007

今天已经有 234 人获取加盟资料
激发新活力,释放新动能,大咖齐聚,闪耀门展-2023中国国际门业展览会(北京门展),中国木门网、中居联高端访谈栏目专访鑫雅迪负离子木门营销总监刘志峰。
激发新活力,释放新动能,大咖齐聚,闪耀门展-2023中国国际门业展览会(北京门展),中国木门网、中居联高端访谈栏目专访洋诚智慧木门总经理王智。
激发新活力,释放新动能,大咖齐聚,闪耀门展-2023中国国际门业展览会(北京门展),中国木门网、中居联高端访谈栏目专访戴克爱家高定刘杰。
激发新活力,释放新动能,大咖齐聚,闪耀门展-2023中国国际门业展览会(北京门展),中国木门网、中居联高端访谈栏目专访品桥木门总经理隗治洪
激发新活力,释放新动能,大咖齐聚,闪耀门展-2023中国国际门业展览会(北京门展),中国木门网、中居联高端访谈栏目专访兄弟木门营销总经理鲍壮。
2024门业及定制家居品牌峰会暨中居联杯·2023年度木门及门墙柜整装十大品牌表彰盛典圆满落幕
官方:7月7月份全国建材家居景气指数BHI再降
A家、诗尼曼、亚丹、穗宝、金意陶、伟业、雪宝等,在纽约时代广场为中国奥运军团加油的家居品牌
家居建材品牌打响奥运营销战
新国策下木制家具如何消费升级
让加盟更诚信 让选择更放心
立即咨询做有权威的品牌